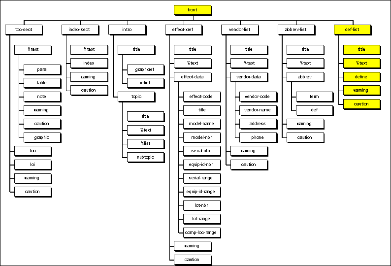
Tree 28g

Appendix A
Document Type Definition

Rail Industry Task Team
Electronic Parts Catalog Exchange Standard
Phase III Final

a-28tg