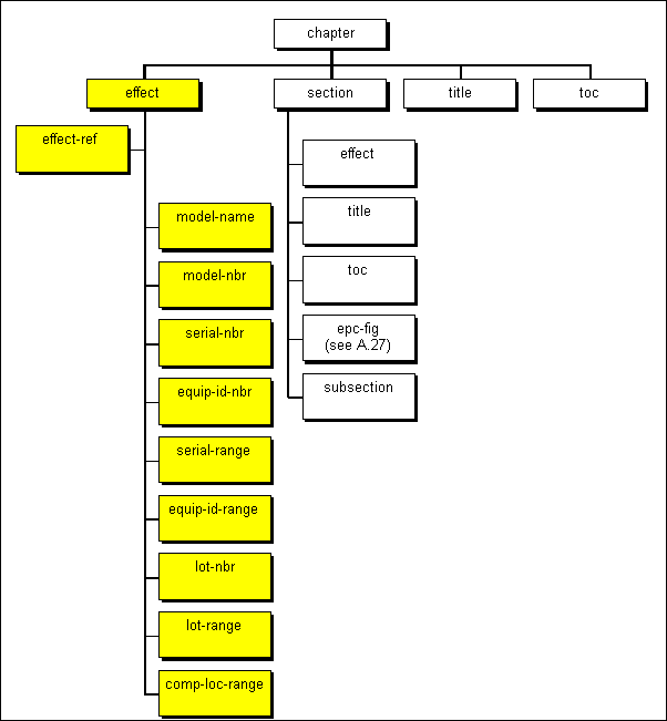
Tree 26a

a-26aAppendix A
Document Type Definition

Rail Industry Task Team
Electronic Parts Catalog Exchange Standard
Phase III Final