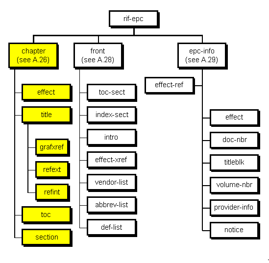
Tree 25a

Appendix A
Document Type Definition

Rail Industry Task Team
Electronic Parts Catalog Exchange Standard
Phase III Final

a-25ta